Lompat ke konten Lompat ke sidebar Lompat ke footer

Flowchart Bilangan Ganjil Genap


Flowchart Bilangan Ganjil Genap

buat flowchart tentang menghitung bilangan ganjil dan genap​

Daftar Isi

1. buat flowchart tentang menghitung bilangan ganjil dan genap​


Jawaban:

Input bilangan = X, X bukan nol

---- mod (X, 2) = 0 {maka genap}

---- mod (X, 2) = 1 {maka ganjil}

Penjelasan dengan langkah-langkah:

Menggunakan fungsi mod. Sisa hasil da dari pembagian.

Misal X adalah bilangan yang diuji, X bukan nol.

Jika sisa pembagian X : 2 = 0

Maka dapat dipastikan itu adalah bilangan genap.

Tapi jika sisa pembagian X : 2 = 1

Maka X pasti bilangan ganjil.


2. 2. Mengetahui Suatu Bilangan Adalah Genap/Ganjil ( Flowchart )


Penjelasan:

Kita dapat menentukan apakah suatu bilangan masuk dalam kategori bilangan ganjil atau genap, cara menentukannya pun cukup mudah jika suatu bilangan dibagi dua tersisa 1 maka bilangan tersebut dikategorikan sebagai bilangan ganjil. Sedangkan suatu bilangan yang jika dibagi dua tidak menyisakan apa-apa atau 0 maka bilangan tersebut masuk sebagai bilangan genap. Kali ini kita akan mencoba menjabarkan algoritma flowchart untuk menentukan bilangan ganjil dan genap.

Untuk menentukan suatu bilangan merupakan bilangan ganjil atau genap kita menggunakan operasi modulus. Operasi modulus adalah sebuah operasi yang menghasilkan sisa pembagian dari suatu bilangan terhadap bilangan lainnya. Contoh 2 mod 2 menghasilkan nilai 0 karena 2 dibagi 2 tidak menghasilkan sisa pembagian alias null. sedangkan jika 3 mod 2 menghasilkan nilai 1 karena 3 dibagi 2 menghasilkan sisa pembagian. Didalam pemrograman operasi modulus menggunakan operator %.

Artikel Terkait : Menentukan bilangan ganjil genap di PHP

Flowchart adalah salah satu bentuk algoritma yang banyak digunakan untuk menggambarkan proses pada suatu sistem yang berjalan. Algoritma digambarkan dalam bentuk simbol-simbol yang memberi arti/makna. Dalam kasus ini ada beberapa simbol yang akan kita gunakan yaitu simbol terminal untuk menunjukan awalan dan akhiran, simbol input/output untuk menunjukan proses masukan dan keluaran , dan simbol proses sebagai simbol kegiatan yang dilakukan komputer.

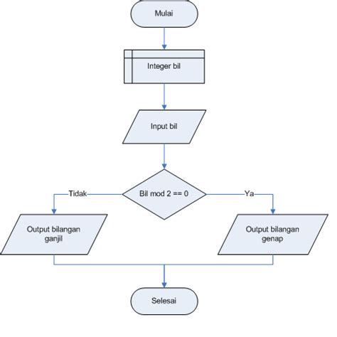
Algoritma Menentukan Bilangan Ganjil dan Genap

Mulai

Inisialisasi Variabel bil

Masukan nilai pada variabel bil

Nilai bil modulus 2

Jika menghasilkan 0 tampilkan, ‘Bilangan genap’ jika tidak tampilkan ‘Bilangan ganjil’

Selesai

Flowchart



Penjelasan:

Pada flowchart diatas diawali dengan simbol terminal dengan kata ‘mulai’ untuk mengawali proses algortima, kemudian diarahkan ke simbol proses untuk deklarasi variabel dengan nama bil. Selanjutnya ada simbol input dimana pengguna memasukan nilai pada variabel bil. Kemudian terdapat percabangan dengan kondisi variabel bil modulus 2 apakah menghasilkan nilai 0 ? jika kondisi bernilai benar (true) maka tampilkan kalimat ‘Bilangan Genap’ dengan menggunakan simbol output, begitu juga jika bernilai salah (false) menampilkan kalimat ‘Bilangan Ganjil’. Proses akan mengarah pada simbol terminal ‘Selesai’ sebagai tanda berakhirnya proses.

Kesimpulan

Sekian pembahasan kali ini mengenai contoh flowchart menentukan bilangan ganjil dan genap. Semoga bermanfaat buat kalian semua, silahkan pelajari contoh-contoh flowchart lainnya yang sudah saya bahas di situs ini. Silahkan kirim komentar kalian jika ada yang ingin ditanyakan, sampai jumpa terimakasih.

Category: Flowchart Tag: flowchart menampilkan bilangan genap, flowchart menentukan bilangan ganjil atau genap


3. Buatlah flowchart untuk menentukan apakah bilangan tersebut bilangan ganjil atau genap


itu sederhananya menentukan apakah iu bilangan ganjil atau genap

4. untuk menentukan bilangan genap ganjil adalah flowchart dengan struktur


Jawaban:

operasi modukus

Penjelasan:

kalau salah maaf ya kak˚‧Âş·(˚ ˃̣̣̥⌓˂̣̣̥ )‧Âş·˚


5. buatlah algoritma dengan struktur Indonesia dan flowchart untuk menentukan input bilangan bulat termasuk bilangan genap positif atau ganjil positif atau genap negatif atau ganjil negatif atau nol​


Jawaban:

kyaknya input deh ingsyallah


6. buatlah algoritma percabangan dengan bahasa natural ,pseudecode dan flowchart untuk menentukan bilangan ganjil atau genap untuk menentukan bilangan ganjil atau genap


program test;
var n:integer;
begin
readln(n);
if(n mod 2 = 1) then writeln('Ganjil')
else writeln('Genap');
end.

7. Buatlah flowchart menentukan ganjil dan genap suatu bilanganHayuuu Gaes Di Jawab​


Contoh 1:

input angka=8, selanjutnya apakaha 8 % 2 == 1? Salah!!!, karena 8 % 2 seharusnya adalah 0, maka dijalankan aksi “false/salah” yaitu “8 adalah Bilangan Genap”.

Contoh 2:

Input angka = 23, selanjutnya apakah 23 % 2 == 1? Benar!!!, maka dijalankan aksi “True/Benar” yaitu “23 adalah angka ganjil”.


8. Buatlah Algoritma ( bahasa natural, flowchart, pseudo-code) 1. Buatlah algoritma untuk menentukan suatu bilangan genap atau ganjil input: suatu bilangan ouput: genap/ganjil


Jawaban:

1. Tampung nilai didalam variabel

2. lakukan pengecekan, jika nilai habis dibagi 2, maka tampilkan genap

3.Jika nilai tidak habis dibagi 2, makan tampilkanganjil

Penjelasan:

Jika di implementasi kan ke salah satu bahasa pemograman:

int a = 2;

if (a%2 == 0){

echo "genap";

}else{

echo "ganjil";

}


9. Buatlah algoritma dan flowchart untuk mencari apakah bilangan tersebut ganjil atau genap


Algoritma
- Mulai
- Bagi bilangan dengan angka 2
- If True, print "Bilangan genap"
- If False , print "Bilangan ganjil"
- Selesai

Flowchart ada di gambar

Semoga membantu dan semoga bermanfaat...

10. Buatlah alur flowchart utk menentukan bilangan genap dan ganjil pada kondisi percabangan tunggal​


Jawaban:

Pada gambar terlampir.

Penjelasan:

Algoritmanya:

Menerima input bilanganMemeriksa apakah bilangan tersebut bilangan genap dengan operasi: bilangan % 2 = 0 (bilangan MODULO 2 = 0)Jika ya (true), maka bilangan adalah bilangan genap.Jika tidak (false), maka bilangan adalah bilangan ganjil.

Flowchart ini bisa diubah. Misalnya pemeriksaannya diganti menjadi:

bilangan % 2 != 0 (bilangan MODULO 2 ≠ 0)

Artinya: memeriksa apakah bilangan tersebut bilangan ganjil.

Jika seperti ini, maka alur true dan false-nya dibalik.


11. flowchart untukmenampilkan bilangan Genap dan Ganjil dari Angka 20 – 30 secara berurutan.


Jawaban:

genap:20 22 24 26 28 30

ganjil :21 23 25 26 27 29

maaf klo salah


12. jika saya memiliki variable x dengan isi bilangan real seperti 9.8 , 6.7 , 7.8 dan saya ingin membuat flowchart untuk membedakan antara bilangan real genap dan ganjil. seperti apa flowchart yang harus saya buat ?


jika saya memiliki variable x dengan isi bilangan real seperti 9.8 , 6.7 , 7.8 dan saya ingin membuat flowchart untuk membedakan antara bilangan real genap dan ganjil. seperti apa flowchart yang harus saya buat ?JawabanPendahuluan

Sebelumnya, mari kita baca pengertian dan jenis-jenis flowchart.

Flowchart adalah adalah suatu gambaran alur sebuah proses yang berurutan yang digambarkan dengan simbol-simbol tertentu.

Ada lima jenis Flowchart berfasarkan fungsinya:  

1. Flowchart Sistem (System Flowchart)  

2. Flowchart Dokumen (Document Flowchart)  

3. Flowchart Skematik (Schematic Flowchart)  

4. Flowchart Program (Program Flowchart)  

5. Flowchart Proses (Process Flowchart)

Simbol-simbol dalam flowchart

-Terminator/Simbol Titik Terminal menunjukkan permulaan (start) atau akhir (stop) dari suatu proses.

-Flow Line / garis alir adalah simbol yang digunakan untuk menghubungkan antara simbol yang satu dengan simbol yang lain (connecting line). Simbol ini juga berfungsi untuk menunjukkan arah aliran program.

-Processing Symbol / Simbol Proses digunakan untuk menunjukkan kegiatan yang dilakukan oleh komputer. Pada bidang industri (proses produksi barang), simbol ini menggambarkan kegiatan inspeksi atau yang biasa dikenal dengan simbol inspeksi

-Decision Symbol / Simbol Keputusan merupakan simbol yang digunakan untuk memilih proses atau keputusan berdasarkan kondisi yang ada. Simbol ini biasanya ditemui pada flowchart program.

-Input-Output / Simbol Keluar-Masuk menunjukkan proses input-output yang terjadi tanpa bergantung dari jenis peralatannya.

-Connector (On-page)  

Simbol ini fungsinya adalah untuk menyederhanakan hubungan antar simbol yang letaknya berjauhan atau rumit bila dihubungkan dengan garis dalam satu halaman

-Connector (Off-page)  

Sama seperti on-page connector, hanya saya simbol ini digunakan untuk menghubungkan simbol dalam halaman berbeda. label dari simbol ini dapat menggunakan huruf atau angka

-Preparation Symbol / Simbol Persiapan merupakan simbol yang digunakan untuk mempersiapkan penyimpanan di dalam storage.

Pembahasan

variable x dengan isi bilangan real seperti 9.8 , 6.7 , 7.8. Kita ingin membuat flowchart untuk membedakan antara bilangan real genap dan ganjil.

Untuk itu perlu kita ketahui jenis tipe data dan operasi modulus atau modulo.

Bilangan real adalah bilangan yang mungkin memiliki angka pecahan. Bilangan ini biasanya bertipe data float jika konteksnya adalah program komputer.

Kemudian operator modulo adalah sebuah operator aritmatika yang hanya bisa digunakan pada bilangan bulat atau Integer bila konteksnya adalah program komputer.

Modulo ini adalah sebuah operator aritmatika yang berfungsi untuk mengetahui sisa hasil bagi dua buah bilangan bulat integer. Misalnya 5 / 2 pada bilangan real akan menghasilkan 2,5. Namun pada bilangan integer atau bilangan bulat, 5 / 2 adalah 2 dengan sisa 1.

Ketika kita bisa mendapatkan sisa hasil bagi, kita bisa manfaatkan ini untuk mengetahui apakah suatu bilangan adalah ganjil atau genap. Bilangan ganjil adalah bilangan yang tidak habis dibagi 2, atau bilangan yang ketika dibagi 2, maka sisanya adalah 1. Sedangkan bilangna genap adalah bilangan yang habis ketika dibagi 2,  atau dengan kata lain bilangan genap adalah bilangan yang sisanya 0 ketika dibagi 2.

Namun untuk menggunakan operator modulo, kita perlu menggunakan bilangan integer, bukan bilangan real. Jika kita konversikan bilangan real dengan pecahan ke integer secara langsung, kita akan kehilangan informasi pecahan desimal di belakang koma, karena secara otomatis akan dibulatkan ke bawah. Misal 9,8 menjadi 9 pada bilangan integer. maka dari itu, untuk mengkonversikan bilangan real dengan 1 angka dibelakang koma, kita kalikan dengan 10 dahulu kemudian baru dikonversikan ke integer. Sehingga kita dapatkan bilangan tersebut secara utuh.

Kemudian kita tinggal gunakan operator modulo, jika di modulo 2 hasilnya 0 maka bilangan tersebut genap, dan sebaliknya jika hasilnya tidak 0, maka bilangan itu ganjil.

Oleh karena itu, kita bisa buat algoritmanya sebagai berikut:

StartMasukan bilangan real ke variabel xKalikan x dengan 10Simpan x ke bilangan integer, misal variabel iJika i % 2 = 0, maka bilangan genapSelain itu, bilangan ganjilEndKesimpulan

flowchart untuk membedakan antara bilangan real genap dan ganjil ada di lampiran.

Pelajari lebih lanjut

flowchart mencari bilangan terbesar dari 4 bilangan https://brainly.co.id/tugas/18317821

Detil Jawaban Kelas : 10 Mapel : TIK Bab : Mengenal Pemrograman Komputer Kode : 10.11.6 Kata Kunci : flowchart untuk membedakan antara bilangan real genap dan ganjil

13. membuat flowchart untuk menampilkan bilangan genap dan ganjil antara 1-10


Gambarnya dibawah,,, kalau mau menampilkan bilangan ganjil tinggal diganti a mod 2=1

14. Flowchart berisi pengurutan bilangan dari kecil ke besar dan memisahkan bilangan ganjil genap sekaligus.genap : 2, 8, 12ganjil : 7, 15, 21, 27​​


Penjelasan dengan langkah-langkah:

Pengurutan

.

Jawab :

Pengurutan:

=>2,7,8,12,15,21,27

Ganjil:

=>7,15,21,27

Genap:

=>2,8,12

.

Penjelasan dengan langkah-langkah:

Pengurutan

.

Jawab :

Pengurutan:

=>2,7,8,12,15,21,27

Ganjil:

=>7,15,21,27

Genap:

=>2,8,12

====================================


15. buatlah flowchart dan pseudocode cara menentukan bilangan ganjil! (Ganjil aja genapnya ga usah) pls bantu saya kak


Jawaban:

Berikut pseudocode dan flowchart (attachment)

BEGIN

  Input number

  IF number MOD 2 equals 1 THEN

      PRINT 'Bilangan Ganjil'

  END IF

END

Penjelasan:

Pertama-tama user akan menginput suatu angka lalu angka tersebut akan dicek apakah bilangan tersebut jika dibagi 2 akan bersisa 1 atau tidak. Jika bersisa 1 maka bilangan tersebut adalah bilangan ganjil, jika tidak maka bilangan tersebut adalah bilangan genap. Namun karena hanya yang dibutuhkan bilangan ganjil maka jika bilangan tersebut ganjil maka print "Bilangan Ganjil".

Jawaban:

maaf kalo salah

Penjelasan:


Video Terkait


Posting Komentar untuk "Flowchart Bilangan Ganjil Genap"